立即使用
跨境电商
发布时间:1年前
957 184
国际贸易中如何选择最合适的运输方式?


在国际贸易中,运输方式虽然多种多样,但并非所有货物都适合采用同一种运输方式。不同货物需要选择最合适的运输方式。同时,运输路线、气候条件以及其他客观因素也会对运输方式的选择产生影响。因此,在复杂的中间环节和变化多端的情况下,选择恰当的运输方式需要考虑多方面的因素。对于不同的运输方式,贸易从业人员应当了解其优缺点。


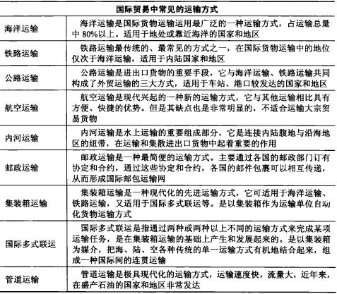
1. 海洋运输是国际货物运输中应用最广泛的方式,具有利用四通八达的天然航道、运输能力大、运费相对较低等优势,但速度较慢,且受海上气候影响较大。

2. 内河运输是水上运输的重要补充,主要服务于腹地与沿海地区之间的货物集散。

3. 铁路运输以安全性、连续性、运量大、速度快等优点而成为主要的运输方式之一,但受铁路覆盖的限制。

4. 航空运输速度快、货运质量高,但运输量小,仅适用于急需物资和高价值货品。

5. 邮政运输方便快捷、手续简单、费用低,但同样限于少量货物。

6. 公路运输适合短距离运输,常用于货物的集散。

7. 集装箱运输结合了多种传统运输方式的优势,是一种现代化的先进运输方式。

8. 国际多式联运综合利用了海、陆、空等各种运输方式,实现了货物的连贯运输。

9. 管道运输速度快、流量大、成本低,在石油产品运输中发展迅速。



在选择合适的国际贸易运输方式时,企业需要全面了解各种运输方式的特点,根据自身需求和实际情况做出最优选择,以满足"安全、迅速、准确、节省、方便"的要求。


FAQs:


Q1: 国际贸易中应该如何选择最合适的运输方式?

A1: 选择国际贸易运输方式时,需要综合考虑货物性质、运输路线、气候条件等因素,了解各种运输方式的优缺点,根据自身需求和实际情况做出最优选择。


Q2: 海洋运输有哪些优势和缺点?

A2: 海洋运输的主要优势包括利用四通八达的天然航道、运输能力大、运费相对较低。但缺点是运输速度较慢,且受海上气候条件影响较大。


Q3: 铁路运输相比其他方式有何特点?

A3: 铁路运输的主要优点包括安全性高、连续性好、运量大、速度快。但受铁路覆盖范围的限制,无铁路或铁路较少的地区不太适合选择这种方式。


Q4: 国际多式联运有什么特点?

A4: 国际多式联运综合利用海、陆、空等各种传统运输方式的优势,实现货物的连贯运输,是一种现代化的先进运输方式。

开发优质客户,从阔象出海开始
免费、不限次查看真实采购商和供应商的贸易概述
免费试用
输入手机号
忘记密码
输入密码
AMY
alert_warn 该企业数据暂未公开
发现更多的优质采购商
请联系客服
专属热线:
官方邮箱:
AMY
立即扫码联系客服
开通高级版会员,畅享专属特权,海量贸易数据随意查看
新年享钜惠,6折福利迎新春,仅限前10位用户专享
年付5折 月付
时效
支付方式
费用
¥1608.00
收款信息
收款公司名: 重庆知站科技有限公司
收款账户: 50050122680000000033
开户行名称: 中国建设银行股份有限公司开州支行龙锦名都分理处
* 请务必在备注中注明购买物品明细:
温馨提示
1、 成功汇款后,请通过下方二维码联系客服,提供转账凭证、开通会员账号、领取发票
2、 线下汇款请直接向您在阔象出海的专属账户汇款。各种方式的到账时间一般为: 农行1-2天,跨行3-5天 (具体到账时间以银行的实际到账时间为准)
需要帮忙,请联系我们客服
为您提供帮助和支持
专属热线:
官方邮箱:
KF
立即扫码联系客服
支付
费用
¥1608.00
支付